中国电工技术学会团体标准T/CES 065-2021《电动自行车传导式智能快速充电器技术规范》由中国电工技术学会提出,江苏易电行电动科技有限公司与大连理工江苏研究院有限公司联合创新中心等单位起草编制完成。该标准规范了电动自行车传导式快速充电器通信、安全、充电流程等方面的要求,填补了电动自行车行业智能快速充电领域标准的空白。
1. 标准起草单位及主要起草人
起草单位:江苏易电行电动科技有限公司,大连理工江苏研究院有限公司,天津帝朗科技有限责任公司,万帮数字能源股份有限公司,常州大连理工大学智能装备研究院,中国电工技术学会,许昌开普检测研究院股份有限公司,中国质量认证中心南京分中心,大连理工大学,东南大学,河海大学,国创移动能源创新中心(江苏)有限公司,国创未来检测技术(江苏)有限公司。
主要起草人:许华剑,谢慧艳,朱洋洋,贾永涛,赵会,李强,颜香艳,王华强,杨春,孙谊,邹灵浩,陈鹏飞,潘梅剑,李明伟,王志强,张小松,傅强,马长江,李春阳,张帆,周彩琴。
2. 标准编制背景
近年来,电动自行车行业发展迅速,保有量大,市面上各类充电器品种繁多、良莠不齐,因充电引起的安全事故频发,充电难、充电慢、安全性低是业内面临的共同问题。当前电动自行车充电相关标准还不够完善,如何保证电动自行车在安全前提下实现快速充电没有明确规范。
《电动自行车传导式智能快速充电器技术规范》的编制根据电动自行车行业的相关特点,结合了智能电池管理系统技术,同业界专家、相关单位进行多次讨论研究。率先进行了标准制定和发布,对解决电动自行车行业快速充电领域“充电效率低、充电器不规范、安全性低”等行业痛点起到了规范、指导作用。
3. 标准主要内容
从内容上来看,该标准主要包含以下几个部分:
(1)范围
本标准规定了电动自行车用便携式传导快速充电器的基本要求、功能要求、气候环境条件、供电电源要求、环境适应性要求、内部温升要求、安全要求、充电输出要求、机械强度与机械振动要求、产品标志、包装及运输要求。
本标准适用于电动自行车用便携式传导快速充电器。
(2)规范性引用文件
(3)术语和定义
包括智能快速充电、智能快速充电器、智能快充电池的定义。
(4)基本要求
主要包括电源侧接口、输出接口的基本要求等,其中基本构成如图所示:

图1 智能快充充电器和电池构成示意图
(5)功能要求
包括但不限于充电控制、通信、充电输出回路短路监测、充电连接锁止、保护等功能的要求。控制引导电路及原理图如下所示:

图2 控制导引电路原理
控制导引电路的参数见表1。
表1 控制导引电路的参数 单位为伏
|
参数 |
连接状态 |
标称值 |
最大值 |
最小值 |
|
检测点1电压 |
未连接 |
3.3 |
3.6 |
3.0 |
|
已连接 |
5.0 |
5.3 |
4.7 |
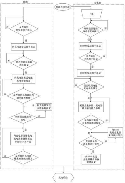
充电过程控制包括:物理连接,建立通信连接,参数配置,充电准备就绪,充电以及完成充电,具体时序流程图如下所示:

(a)

(b)
图3 充电时序流程图
(6)气候环境条件
包括环境温度、相对湿度、污染等级、海拔条件的规定。
(7)供电电源要求
包括智能快充充电器输入电源额定电压、输入电压允许波动范围、输入电源电压频率允许波动范围内容的规定。
(8)环境适应性要求
包括防护等级、三防保护、防锈(防氧化)保护内容的说明。
(9)内部温升要求
包括但不限于动力电源输入回路的接线端子、输入断路器、接触器、功率变换单元及其内部元器件、直流输出回路的接线端子、直流熔断器、直流接触器、充电链接插头等发热元器件及部件的最大耐受温升、极限温升的规定。
(10)安全要求
包括但不限于允许表面温度、电击防护、电气间隙和爬电距离、接地要求、电气隔离、绝缘性能等内容的规定。
(11)充电输出要求
包括额定输出电压电流的范围、输出电流误差、输出电压误差、限压限流特性、充电器输出响应等内容的规定,其中输出额定电压(优选值):DC42-72V,输出额定电流(优选值):15-20A。
(12)机械强度与机械振动
包括跌落测试、振动测试的规定。
(13)产品标识、包装及运输要求
包括但不限于标识要求、包装设计、运输要求等内容的规定。
4. 标准制定效益
该标准规范了电动自行车快速充电,该标准效益主要体现在:
(1)填补行业空白。聚焦优化快速智能充电技术,提高锂电充电速度、能量密度及安全性,力争解决电动车充电慢、安全性低的行业痛点。
(2)规范市场行为。助力规范电动自行车快速充电器市场,保障人民生命财产安全。
(3)助力双碳目标。标准化充电流程,延长电池使用寿命,节约能源和材料,助力早日实现碳达峰、碳中和指标。
(4)增速电池技术更新。通过制定此标准,促进行业在电池管理技术上的投入和研发,有了规范化的进步之后,可以有效反哺电池技术的快速发展。